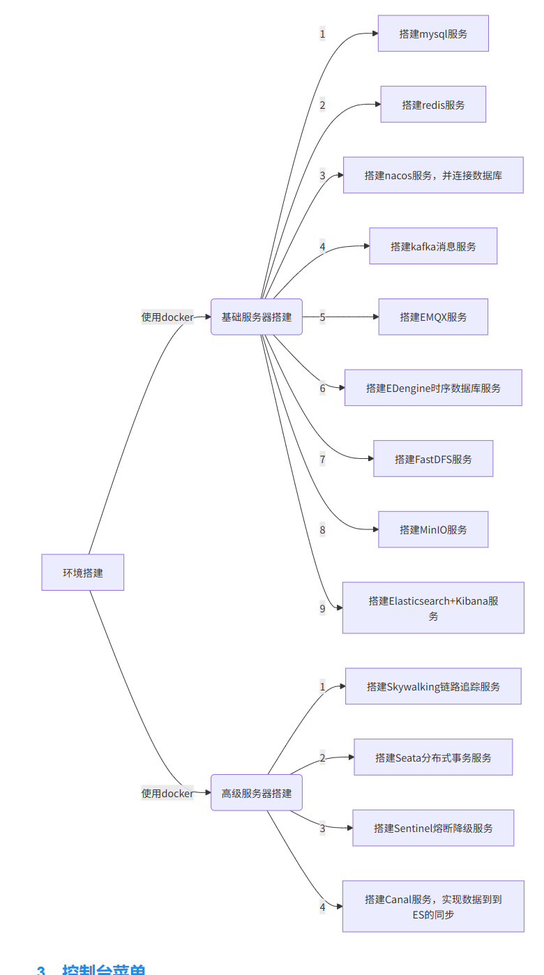
环境搭建
graph LR
A[环境搭建] -->| 使用docker | B(基础服务器搭建)
A[环境搭建] -->| 使用docker | C(高级服务器搭建)
B -->|1| D[搭建mysql服务]
B -->|2| E[搭建redis服务]
B -->|3| F[搭建nacos服务,并连接数据库]
B -->|4| G[搭建kafka消息服务]
B -->|5| H[搭建EMQX服务]
B -->|6| I[搭建EDengine时序数据库服务]
B -->|7| J[搭建FastDFS服务]
B -->|8| K[搭建MinIO服务]
B -->|9| L[搭建Elasticsearch+Kibana服务]
C -->|1| M[搭建Skywalking链路追踪服务]
C -->|2| N[搭建Seata分布式事务服务]
C -->|3| O[搭建Sentinel熔断降级服务]
C -->|4| P[搭建Canal服务,实现数据到到ES的同步]
